近日,未成年人思想道德建设工作座谈会在京召开。
党的十八大以来,党中央高度重视未成年人思想道德建设,多措并举推动各项工作取得新进展新成效。2025年,《未成年人网络保护条例》深化实施,“防沉迷新规”迈入第四年,中国游戏产业未成年人保护工作全面从合规建设迈向精准治理新阶段。
中国音像与数字出版协会游戏工作委员会、伽马数据共同编制了《2025中国游戏产业未成年人保护进展报告》,除了系统呈现年度常规监测数据,切实反映未保常态化成果外,还将在此基础上深入探讨未成年人保护工作的未来发展方向。
报告研究显示:
我国19岁及以下网民规模达到2.09亿人,10岁以下网民占比创历史新高
未成年人线上娱乐活动占比近8成,13.42%日均线上活动超4小时
防沉迷政策长效发力,连续4年超7成未成年用户每周游戏3小时内
超7成超时未成年用户用父母或长辈账号、信息规避防沉迷
44.84%受访家长“帮孩子用自己的身份证注册”游戏账号
本篇文章仅采用《2025中国游戏产业未成年人保护进展报告》的部分数据。获取报告请关注伽马数据官方微信公众号“游戏产业报告”,并扫描下方二维码添加企业微信。

未成年人网络保护现状
19岁及以下网民数量超2亿 低龄触网人群占比进一步上升
中国互联网络信息中心(CNNIC)发布的第56次《中国互联网络发展状况统计报告》显示,截至2025年6月底,我国19岁及以下网民规模达到2.09亿人,约占全国网民总数的18.6%。其中,10岁以下网民占比攀升至4.9%,创历史新高,我国未成年人触网低龄化特征进一步显现。同时,这一结构性变化也揭示出数字化生活已成为未成年人成长的现实背景,更对我国未成年人保护工作提出了更为紧迫的要求。

数据来源:第56次《中国互联网络发展状况统计报告》
在伽马数据面向未成年人群体的问卷调研中,互联网在对未成年人学习、娱乐产生正面效果外,也产生了网络沉迷、网络暴力等负面影响,仅3.93%未成年人认为“没有什么特别的影响”。面对规模持续扩大、年龄层不断下移的未成年网民群体,常规性保护手段可能难以应对复杂的网络生态,必须进一步深化未成年人网络保护课题的系统性研究,在巩固现有防沉迷成果的基础上,加强针对低龄用户的专属内容建设、网络素养教育和心理干预机制,构建起与未成年人成长规律相匹配的、全链条的防护体系,为规模庞大的“数字原住民”一代营造清朗、健康、安全的网络成长环境。

未成年人线上娱乐活动占比近8成 13.42%日均线上活动超4小时
调研结果显示,未成年人课余时间娱乐活动高度集中于网络空间,其中,刷视频、玩网络游戏和使用社交软件位列前三,选择这三项的受访学生比例均超过50%。相比之下,与家人朋友互动、户外运动或发展爱好等的线下娱乐比例明显偏低,均不足15%。总体来看,未成年人课余休闲选择呈现出线上娱乐显著压倒线下活动的结构性特征。

从时长来看,受访学生日常网络休闲时长在2小时以内的占比达到6成,然而也有合计13.42%日均超过4小时,调研数据也显示这部分用户存在着更高的沉迷风险,并影响身心健康与学习成绩,应得到重点关注。

基础性管控措施已取得常态化成效 系统性体系升级打造网络保护新生态
自2021年“防沉迷新规”实施至今,“游戏防沉迷”“未成年退款”等核心关键词在各平台的搜索热度已显著回落并趋于平稳,标志着游戏领域的限时、限充等基础性管控措施已取得常态化成效,同时舆情焦点也从游戏本身全面转向更为多元的挑战。
2025年,随着《未成年人网络保护条例》的深入实施,以及多项国家层面关键举措的陆续出台,我国未成年人网络保护工作进入系统性深化与全方位治理的新阶段。
未成年人游戏行为专题分析
游戏占据未成年人线上娱乐时长低于20% 但游戏时长与消费随年龄上涨
数据显示,游戏占据未成年人线上娱乐时长比例低于20%,未成年人游戏行为进入稳定阶段。

伽马数据对未成年游戏用户行为进行分年龄段测算,发现其游戏时间和消费呈现出明显随年龄增长同步上升的趋势,每增长一岁游戏时长和消费分别增加7.7%和8.7%。

防沉迷政策长效发力 连续4年超七成未成年用户每周游戏3小时内
数据显示,游戏防沉迷体系对未成年人游戏时长和消费的限制实效持续显现。2025年,未成年人每周游戏娱乐时长控制在3小时以内的比例达到71.0%,这一数据连续4年基本维持稳定。未成年人游戏消费方面,超过九成的未成年人每月游戏消费未超过限定值。


超7成超时用户用父母或长辈账号、信息规避防沉迷 未保进入家庭攻坚阶段
问卷结果显示,游戏超时与消费超额的用户仍占据一定比例,而信息冒用是问题的根源所在。从游戏超时的用户来看,用父母或长辈的账号登录游戏以及用父母或长辈的信息直接解除防沉迷限制的占比超过7成,达到73.4%,而用同样方式直接解除充值限制的占比约为4成。整体而言,游戏防沉迷的“政策防线”与“技术防线”已经筑牢,也在持续通过多种手段强化未保效果,但家庭相关问题仍然需要重点关注。


超2成未成年人与家长共用账号 技术手段仍需配合家庭监管
尽管防沉迷系统以实名认证为基础,但在实践中,未成年人使用非本人身份(主要是使用家长身份注册或与家长共用账号)进行游戏已成为普遍现象。学生问卷结果显示,用自己身份证注册游戏账号的未成年人仅为37.15%,用家长或他人身份证注册的占比最高,达42.48%,另有22.1%与家长共用(家长提供账号)。

与之相对应的,超7成未成年人在玩游戏时遇到过人脸识别验证,53.01%的受访学生反馈“偶尔遇到”,18.90%“经常遇到”,“从来没遇到过”的占28.09%。这一数据表明,人脸识别机制能在一定程度上解决账号冒用问题,未来也需要更多从身份信息源头上强化管控,唯有技术手段与家庭监管紧密结合,才能从根本上筑牢防线。

完全不允许孩子玩游戏家长占比11.81% 家长年轻化强化游戏亲子互动属性
从对孩子玩游戏的态度来看,“完全不允许孩子玩游戏”的家长占比11.81%,大部分受访家长认同“只要不沉迷游戏就可以玩”,还有20.43%的家长“会适当带孩子一起玩游戏”,这一行为模式符合代际群体的整体年轻化趋势,表明未成年人家长角色正在从单一的限制和监管逐步转变为主动介入、共同参与。

而在对孩子的游戏限制方面,完全没有限制的家长占比极低(1.35%),绝大多数家长都设置了时间、任务、内容、条件等限制。其中,设置时间限制的家长最多,达到72.99%,设置任务限制(如完成作业)的家长也较多,达到49.33%,说明家长致力于将游戏行为纳入可管理的框架之内,通过这种方式培养孩子的规则意识与自控能力。

约6成家长认为游戏能产生一定积极影响 能力、认知、兴趣等方面超半数认可
家长对孩子游戏的具体态度与家长对游戏的整体认知显著相关。调研结果显示,59.38%的受访家长总体上认同“游戏也可能对孩子产生一些积极影响”这一说法,约三分之一表示中立,而持否定意见(不太同意或完全不同意)的家长比例极低,合计仅占7.38%。

对于游戏可能带来的积极影响,观察到或认为“一些游戏锻炼了孩子的逻辑思维或解决问题的能力”的家长最多,占比接近80%,认同游戏在增强认知、激发兴趣、促进社交等方面积极影响的家长也较多,这也成为其将自身身份账号信息交由未成年人的重要原因之一。

44.84%家长帮孩子用自己身份证注册游戏 10.13%家长帮孩子绕过监管
与未成年人获取账号途径相对应,“帮孩子用自己的身份证注册”的受访家长占比最高,达44.84%,另有合计25.67%的家长对“孩子偷用家长/亲戚的身份证注册”以及“孩子偷用家长/亲戚的设备账号”行为表示知情,仅21.80%的受访家长了解到是用孩子自己的身份证注册的游戏账号。

面对“孩子是否使用成人账号绕过监管”这一问题,表示没有或不清楚的受访家长合计超过四成,发现过并制止孩子的家长占比40.38%,10.13%家长会帮孩子用自己或亲戚的账号绕过监管。

绝大部分家长了解限制未成年人游戏方式 措施实效受到6成以上家长认可
调研结果显示,大部分家长了解限制未成年人游戏时长和充值等方式,了解限制注册和适龄提示的家长占比也超过四成,有38.25%的家长知道“监护人可实时监测未成年人游戏行为”,仅有一成左右家长表示对上述措施均不知情。

从实际效果认可度来看,认为当前游戏产业未成年人保护措施“非常有效”和“比较有效”的家长合计达到65.13%,也有20.13%的家长认为“效果一般,孩子有较多办法绕过”,8.75%的家长认为“基本无效,形同虚设”。

超5成家长使用过游戏企业未成年人保护工具 技术升级较受认可
从游戏企业家长监管工具的普及与应用现状来看,56.38%的受访家长使用过相关工具,30.50%的家长没使用过但听说过,仅13.13%的家长没使用过也没听说过,说明游戏企业近年来在家长端的工具推广与宣传工作取得了一定成效。

对于部分游戏企业通过技术升级防止未成年人绕过游戏内监管,54.88%的家长认为“很有必要,是防沉迷政策的有效补充”,也有26.63%的家长认可技术进步,但担心隐私问题,还有15.25%的家长持中立态度,觉得效果有待观察,只有1.50%的家长觉得是多此一举,另外1.75%没听说过此措施。整体而言,当前未成年人家长群体对中国游戏产业未成年人保护工作呈肯定态度,行业也需进一步加强实效和宣传。

游戏产业未成年人保护企业重点案例分析
未成年人保护企业案例名单及筛选方式
游戏未成年人保护工作需要全行业的共同参与,新规实施至今,中国游戏企业基于自身实力,积极探索实践未成年人保护的有效措施。本报告综合考虑公司规模、用户基数、产品类型、未成年保护措施等多方面因素,筛选出多家不同体量的游戏厂商作为案例,旨在通过对其2025年度未成年人保护工作的全面梳理与深入分析,为游戏产业后续相关工作开展提供经验与参考路径。

注:排列顺序不分先后。
腾讯游戏
全面升级探索未成年保护新模式 “防沉迷+助发展”双轮驱动 “技术+服务+公益”全面护航
腾讯游戏自2017年起率先构建覆盖未成年人游戏行为“事前-事中-事后”各环节的保护体系,并在2025年2月全面升级探索“技术+服务+公益”未成年保护新模式,以技术为基石筑牢防沉迷底线,以服务为桥梁协同家庭共治,以公益为引擎驱动长远发展,全面护航青少年健康成长。在技术方面,持续提升精准管控和动态干预能力,针对“代过人脸”等痛难点强化打击力度;在服务方面,进一步搭建家庭服务矩阵,帮助家长提升监护能力和水平;在公益方面,通过扩容公益行动链接更多游戏产品、玩家、社会力量。八年来,腾讯游戏通过责任领先、技术领先、服务领先、理念领先的战略布局,逐步形成“防沉迷+助发展”的双轮驱动,持续完善未成年人保护生态系统,已经取得了数据验证的实效成果。2024年,腾讯本土游戏业务中未成年人游戏时长占比为 0.2%,创有记录以来年度新低。此次模式升级,从不同层面着力解决未成年人防沉迷的核心挑战,构建起相互支撑、协同作用的整体架构,不仅是腾讯游戏对自身保护体系的进一步深化,也体现了对行业防沉迷工作建设的前瞻思考。未来,腾讯游戏将继续深化未保体系迭代,推动未保工作从“合规达标”向“价值共创”升级。

世纪华通
发挥自身业务优势升格未保实效 推进精准公益实践护航青少年成长
世纪华通从技术防御、行业共建、社会赋能三大维度系统发力,构建了覆盖线上线下的未成年人网络保护体系。首先,世纪华通旗下盛趣游戏坚持推进防沉迷措施的实施与发展,产品未成年人注册用户和充值比例保持在极低水平,同时引入AI等前沿技术强化内容管控,致力于打造清朗健康的网络空间。其次,世纪华通还积极参与行业共建,助力推动行业标准统一与责任实践规范化。此外,世纪华通注重促进未成年人网络素养提升,先后打造了《游戏里的中华》系列节目和《游戏是怎样炼成的》公益游学营,并持续践行“以科技驱动爱心,精准践行公益”的责任理念,突破单一捐赠模式,通过持续深耕优秀项目,探索“公益IP化”的特色路径,为未成年人保护与成长关怀领域提出了一种具有长远影响力的创新范式。

恺英网络
创新未成年人网络保护工作方法 推进公益品牌提供多维扶持
恺英网络高度重视未成年人保护工作,通过制度、技术、公益与生态共建等多维举措,护航未成年人健康成长。恺英网络始终以成年用户为主要服务对象,并据此于2021年9月主动采取了全面关闭未成年人注册通道的措施。在持续加强防沉迷系统建设、积极参与行业标准共建的同时,恺英网络还成立了 “关心下一代工作委员会”,不断创新工作方法,丰富工作载体,并与合作律师事务所共同推动志愿服务纵深发展,特别设置了多个 “未成年人法制关护站”。恺英网络坚持履行社会责任,依托技术与平台优势,系统构建了涵盖助学教育、设施捐助、成长资助与生活援助的儿童成长关怀体系,推动公益实践从“短期帮扶”向“长效赋能”升级。最近三年,恺英网络围绕《2023-2025年可持续发展规划》,以“K聚力、K实力、K护力、K引力”四大原力为引擎,持续完善未成年人保护与成长支持机制,致力于为清朗网络空间的构建及未成年人的健康成长提供系统性的支持与保障。


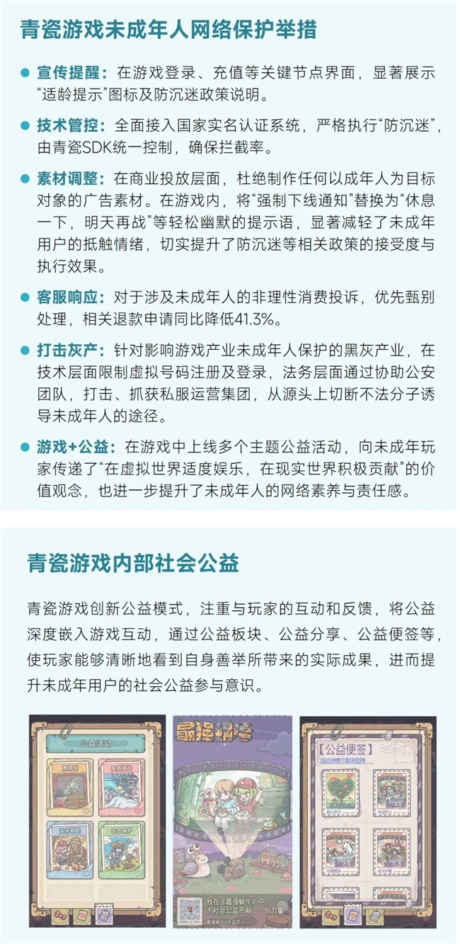
青瓷游戏
不断优化未成年人保护机制 发挥游戏正向价值引导作用
青瓷游戏严格遵守相关规范,对未成年用户的在线时长及消费行为实施有效管控。公司旗下所有游戏均接入统一防沉迷SDK,并针对干扰未成年人保护工作的黑色产业链采取专项应对行动。此外,在游戏设计层面,青瓷游戏主动剔除或修改了可能诱导用户(尤其是青少年)过度沉迷的高频刺激点,推崇更健康节制的游戏体验,并通过内容融合与跨界联动,强化游戏的文化属性,达到寓教于乐的目的。公益领域,青瓷游戏在《最强蜗牛》公益联动的基础上,推进了特殊群体关怀救助、疾病救治、生态保护、博物馆维护四个较大的公益板块,并通过与基金会合作,面向留守儿童、困境儿童及偏远地区女童等群体开展援助。

盛天网络
多项措施打造全方位安全保障体系 实效方案守护未成年人健康成长
盛天网络高度重视未成年人保护工作,在公司内部持续开展《未成年人网络保护法律合规解读》等相关专项合规培训课程,把未成年人保护理念融入业务流程,聚焦内容安全、行为规范以及隐私保护等重点领域,系统构建未成年人网络保护体系。目前,盛天网络旗下数百款游戏联运产品均严格落实防沉迷要求,并通过技术手段不断完善全链条防护网络,也在生态内各产品线同步强化合规管理,确保业务运行符合未成年人保护要求。与此同时,盛天网络积极履行社会责任,依托“微光点点,让爱聚积”公益品牌,探索具有实效与可持续性的公益解决方案,面向困境青少年以及特殊群体开展精准帮扶,以实际行动护航未成年人健康成长。

未成年人网络保护建议
游戏动机需重点关注 游戏消极与积极因素并存
问卷结果显示,有55.7%的受访学生玩游戏是由于游戏本身的画面、玩法和互动感吸引人,也有相当一部分是为了缓解学业压力(50.67%)和满足社交需求(41.28%)。值得关注的是,有29.70%的受访学生选择游戏是因为“缺乏其他娱乐方式”,游戏也可以满足未成年人群体的成就感(28.36%)和探索欲(26.51%)。

在问卷调查中,认为游戏“丰富了日常娱乐活动”的受访学生占比最高,达到57.41%。未成年人参与游戏的动机多元复杂,游戏对未成年人的影响也兼具正反两面,仅一成左右学生“没觉得有什么明显影响”。因而,重点关注未成年人游戏动机背后的深层原因,才能更具针对性地应对未成年人游戏沉迷风险,同时通过放大游戏对未成年人的正面意义,系统性地弱化或解决潜在负面影响,才能更好地护航未成年人健康成长。

拓展兴趣爱好有助于减少未成年人沉迷行为 但面临挑战需社会各方共同解决
上文提到,有29.70%的受访学生选择游戏是因为“缺乏其他娱乐方式”,而多样化的线下娱乐能够引导未成年人从根本上减少线上娱乐沉迷行为,不仅在于对时间和注意力的简单占用,更在于满足青少年在现实中常被忽视的核心需求,从而降低其对虚拟世界的过度依赖。具体而言,认为同伴社交类(如和同学/朋友逛街、看电影、聚餐、结伴出行等)可以作为替代性选择的受访学生最多,线下互动类(桌游、卡牌、跑团、剧本杀、密室逃脱等),以及亲子陪伴类也在一定程度上受到青睐。

然而,调查也反映出,个人时间紧张、家长理解与支持不足等因素,以及经济成本、陪同参与、活动场地等方面限制,仍是当前阻碍未成年人发展线下兴趣爱好的主要现实瓶颈,需通过家庭、学校、社区等社会各方协同,共同寻求系统性支持与解决方案。

更多第三方需进一步参与 强化多方协同
家长问卷结果表明,受访家长普遍期待政府、企业与学校等相关第三方主体能够在开发更优质的游戏内容、提供更强大、更智能的家长管理工具,以及合作开展网络素养教育课程等方面进一步发力。随着我国游戏行业未成年保护工作持续深化,各方也在积极响应,共同推进相关举措落地。

未成年人保护是一项长期而系统的社会工程,需要家庭、学校、社会等多方协同,形成持续有效的保护合力。因此,伽马数据在中国音像与数字出版协会的牵头组织下,共同发起了 “绿洲守护者”全国公益行项目,目前已在湖南、四川等地成功开展并取得积极成效,并将持续深化实践,形成可复制、可推广的保护模式。

了解更多地区未成年人网络保护现状 更好优化未成年人成长环境
聚焦全球性未成年人保护领域可以发现,网络保护已成为全球未成年人政策的共同焦点。对比而言,中国游戏相关未成年人保护政策更加完善,而国际社会在未成年人隐私保护、网络内容监管等方面则积累了更丰富的立法与实践经验。目前,全球多个国家正在加强对未成年人使用社交媒体的限制,而了解更多地区未成年人网络保护现状,有助于我们在巩固现有游戏防沉迷体系成果的基础上,前瞻性地将治理视野拓展至更广阔的社交媒体与数字娱乐生态,构建更全面的未成年人网络保护体系。

免责声明:市场有风险,选择需谨慎!此文仅供参考,不作买卖依据。